第二周报告
目录
相关文档
用例图
学生

社长

管理员

用户

时序图
学生





社长



管理员:


成员:

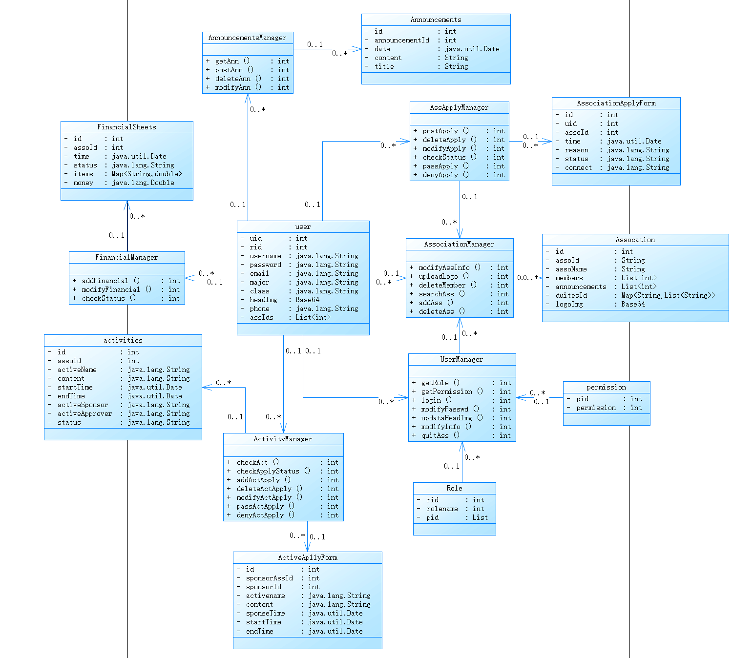
类图

1.UserManager (用户管理类)
2.AssociationManager (社团管理类)
3.AssApplyManager (社团申请操作类)
4.AnnouncementsManager (通知管理类)
5.ActivityManager (活动管理类)
6.FinancialManager (财务管理)
分工
Last updated
Was this helpful?